- Formación Profesional Básica
- Formación Profesional Grado Medio
- Formación Profesional Grado Superior
ENLACE A EDUCACYL con aplicación informática de admisión ( activa desde el 1 de Julio):
https://www.educa.jcyl.es/fp/es/admision-alumnado-fp
ENLACE A TRAMITA CYL con solicitudes para descargar ( documentación a aportar en cada caso), resolución de admisión, criterios de baremación en cada grado formativo y familias profesionales:
https://www.tramitacastillayleon.jcyl.es/web/jcyl/AdministracionElectronica/es/Plantilla100Detalle/1251181050732/Tramite/1284430664196/Tramite
NO OLVIDÉIS QUE PRIMERO HAY QUE ENTREGAR LA SOLICITUD DE ADMISIÓN Y POSTERIORMENTE, UNA VEZ ADMITIDOS, FORMALIZAR LA MATRÍCULA:
Plazos de presentación de solicitudes de admisión en el centro de primera opción:
Del 1 al 8 de julio de 2020 en periodo ordinario
Del 7 al 10 de septiembre de 2020 en periodo extraordinario
Plazos de matriculación:
Del 23 al 29 de Julio de 2020 en periodo ordinario
DOCUMENTACIÓN ESPECIAL A APORTAR:
Alumnos de 2º ESO que se incorporan a FP Básica: Al tratarse de una incorporación excepcional, además de la documentación indicada en la solicitud, tienen que entregar en el centro de formación profesional un documento de propuesta motivada del Equipo Docente.
Alumnos con Necesidades Educativas Especiales: Además de la solicitud indicada, deben entregar en el centro de formación profesional un Informe Psicopedagógico del departamento de Orientación del centro escolar, para reservar plaza especial.
Alumnos con Necesidades de Apoyo Específico: Además de la solicitud indicada, deben entregar en el centro de Formación profesional un informe que acredite esa condición ( informe de compensatoria u otros) emitido por el centro escolar, para reserva de plaza especial.
OFERTA DE FORMACIÓN PROFESIONAL EN CYL ( FP Básica, Grado Medio y Grado Superior)
En este enlace podéis acceder a todos los grados formativos, ciclos que hay y centros donde se imparten:
https://www.educa.jcyl.es/fp/es/oferta-formacion-profesional-2019-2020
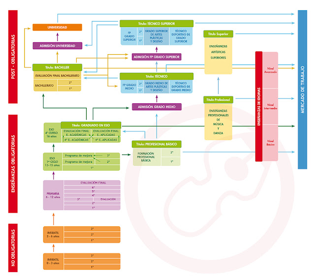
ESTRUCTURA DEL SISTEMA EDUCATIVO- LOMCE- Vías formativas
EN QUÉ CONSISTE CADA GRADO FORMATIVO Y REQUISITOS:
EN QUÉ CONSISTE CADA GRADO FORMATIVO Y REQUISITOS:
TODA LA INFORMACIÓN SOBRE FORMACIÓN PROFESIONAL:
EDUCACYL :
https://www.educa.jcyl.es/fp/es
MINISTERIO DE EDUCACIÓN Y FORMACIÓN PROFESIONAL:
http://www.todofp.es/inicio.html
PÁGINA EDUCAWEB:
EDUCACYL :
https://www.educa.jcyl.es/fp/es
MINISTERIO DE EDUCACIÓN Y FORMACIÓN PROFESIONAL:
http://www.todofp.es/inicio.html
PÁGINA EDUCAWEB:


No hay comentarios:
Publicar un comentario